А.В. Катаев Т.М. Катаева
Управление проектами на базе динамической сети партнеров. Монография.
| Предыдущая |
Глава 3. Разработка комплекса моделей и методов формирования партнерской сети как единой проектной команды
3.1. Экономико-математический инструментарий формирования оптимальной по численности группы партнеров, покрывающей все требуемые компетенции
На этапе формирования динамической партнерской сети и формирования команды для выполнения отдельного проекта наряду с задачами нахождения, выбора и привлечения потенциальных партнеров сети часто возникает проблема формирования оптимального по численности и имеющимся компетенциям группы партнеров.
Требования минимизации количества партнеров актуально при необходимости сокращения транзакционных издержек, связанных с заключением контрактов, трудовых договоров, дальнейшим контролем их исполнения и пр., а также для повышения управляемости и устойчивости функционирования виртуального предприятия.
Проблема оптимизации численности партнеров характерна, например, при формировании ядра динамической партнерской сети, ориентированной на долгосрочное функционирование и на регулярный поиск и выполнения различных заказов. Под ядром в данном случае понимается группа постоянных участников динамической сети, в совокупности обладающих всеми необходимыми компетенциями – знаниями, умениями, навыками и ресурсами, для поиска и исполнения основного потока рыночных заказов в соответствии с предназначением, направлением и сферой деятельности сети.
Для формирования ядра виртуального предприятия можно производить отбор и объединение тех из потенциальных участников сети, которые имеют наибольшее совпадение собственных компетенций с требуемыми в рамках виртуального предприятия компетенциями. Однако, в тех случаях, когда требуется минимизация количества участников в сети, такой способ не гарантирует нахождения оптимального решения с покрытием всех требуемых компетенций. Далее рассмотрим математические постановки задачи и методы нахождения оптимального решения.
Постановка задачи. Для успешного функционирования динамической сетевой структуры на регулярной основе требуется m ключевых компетенций. Есть n потенциальных участников виртуального предприятия, каждый из которых обладает некоторыми из требуемых компетенций. Необходимо сформировать минимальную группу партнеров, которая бы покрывала все компетенции.
Математическая постановка задачи в виде задачи целочисленного линейного программирования:

Условия (3.1) – (3.3) соответствуют постановке задачи о покрытии множества, для решения которой наряду с симплекс-методом существует ряд эффективных алгоритмов, реализованных в широком спектре программных средств (например, LPSolve, MS Excel с надстройкой Solver, CPLEX Optimizer).
Задача (3.1) – (3.3) предполагает, что каждой из выделенных ключевых компетенций обладает как минимум один потенциальный партнер из подобранной группы. В отдельных случаях может потребоваться подбор нескольких участников под одну ключевую компетенцию, что позволит уменьшить зависимость от деятельности единственного партнера, обладающего соответствующими знаниями, умения, навыками и ресурсами, а также увеличить производственный и интеллектуальный потенциал виртуального предприятия.
В этом случае вместо (3.2) используется условие:

Возможные дополнительные условия задачи, расширяющие ее первоначальную постановку:
- Учитывается «конфликт интересов» или ситуации межличностных конфликтов, имевшие место в прошлой совместной деятельности. Таким образом, в состав участников виртуального предприятия могут быть включены исключительно экономические агенты, не имеющие разногласий, или не являющиеся соперниками в своей основной коммерческой и/или профессиональной деятельности.
- Учитывается наличие положительного опыта сотрудничества партнеров друг с другом в прошлом.
Указанные расширения задачи предполагают учет взаимосвязей между партнерами. В группу включаются только те исполнители, которые имеют связи с каждым исполнителем из этой группы, т.е. составляют клику в терминах теории графов. Покажем возможность моделирования взаимосвязей в виде линейных ограничений на следующем примере.
Пример. Пусть имеются пять потенциальных партнеров, которые с учетом существующих между ними связей можно представить в виде простого неориентированного графа. На рис. 3.1 приведено изображение данного графа, а также матрица смежности его вершин.

Рис.3.1.Граф, описывающий взаимосвязь между пятью партнерами и матрица смежности его вершин
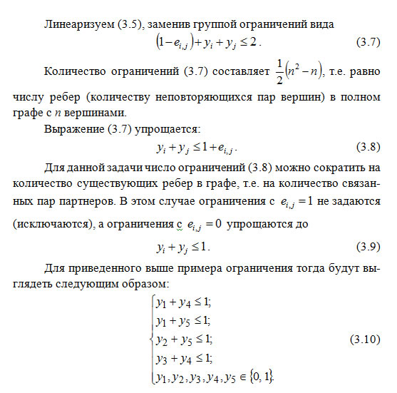
Ограничения (3.5) и (3.6) задают условие, что все возможные пары вершин, входящих в выбранную клику, имеют связывающее их ребро:

Нелинейное ограничение (3.5) корректно определяет наличие клики. Докажем это, предположив, что выбор пал на некоторую пару { , }, не имеющую связывающего ребра, т.е. , тогда одно из слагаемых левой части уравнения (3.5) и, соответственно, вся левая часть этого уравнения принимают значение 1, что противоречит условию.

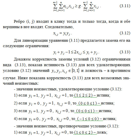
При нахождении клики могут быть заданы веса ребер ( ) и введены ограничения, например, на средний вес ребра (g) в выбранной клике. Другими словами, задается не только сам факт связи, но и определенная количественная характеристика конкретной связи. В этом случае потребуется найти и ребра, входящие в выбранную клику. Для этого можно ввести переменные , принимающие значение 1, когда ребро (i, j) входит в выбранную клику, и 0 – в противном случае. Тогда ограничение на средний вес связи запишется следующем образом:


Модели (3.1) – (3.3), (3.14) – (3.20) и их вариации могут использоваться в автоматизированных процедурах поддержки принятия решений при формировании долгосрочных виртуальных предприятий и групп партнеров для реализации проектов различной направленности и уровня сложности.
Использование предложенных моделей требует тщательной проработки бизнес-модели виртуального предприятия особенно в части подробной детализации требуемых ключевых компетенций, а также разработки процедуры выявления существующих компетенций у потенциальных участников динамической партнерской сети. Возможность описания в математической модели взаимосвязей партнеров друг с другом позволяет при формировании ядра учесть положительный и отрицательный опыт взаимодействия агентов, что способствует осуществлению на практике быстрого перехода от формирования сети к ее эффективному функционированию и снижения вероятности возникновения конфликтных ситуаций.
| Предыдущая |

