| Предыдущая |
4. ОРГАНИЗАЦИОННО-УПРАВЛЕНЧЕСКОЕ МОДЕЛИРОВАНИЕ СИСТЕМЫ УПРАВЛЕНИЯ НАУЧНО-ОБРАЗОВАТЕЛЬНОЙ ИНФРАСТРУКТУРОЙ ПРОФЕССИОНАЛЬНОГО СООБЩЕСТВА
4.1. Система управления развитием научно-образовательной инфраструктуры: структурно-функциональный аспект
Для обеспечения эффективного управления созданием и развитием научно-образовательной инфраструктуры необходимо формирование организационной модели системы «взаимодействие – сотрудничество – партнерство». Научно-образовательная инфраструктура является сложной динамической системой, включающей в себя множество взаимосвязанных функций и операций. Характеристиками организационной системы являются ее структура (архитектура) и способ функционирования.
Моделирование функционирования системы включает ряд последовательных этапов :
- Целеполагание – выбор целей, поставленных перед системой, на основе построения «дерева целей».
- Факторное моделирование – выбор стратегии развития системы – построение предварительного прогноза функционирования системы.
- Операционное моделирование – разработка процессов направленных на достижение поставленных целей на основе формирования сценариев функционирования системы.
- Потоковое моделирование – направленное на исследование финансовых, информационных, материальных и иных потоков, циркулирующих в организационной системе и связывающих ее с внешней средой с использованием технологий структурного анализа и проектирования.
Методологии структурного моделирования классифицируются на два вида :
- функционально-ориентированные – актуализирующие приоритетность проектирования функциональных компонентов по отношению к структурам данных;
- информационно-ориентированные – направленные на формирование структур данных, определяющих процедурные компоненты.
Для научно-образовательной инфраструктуры на основе партнерских сетей, формируемой на базе системообразующего вуза как информационно-аналитического координирующего центра наиболее адекватным будет информационно-ориентированный подход, поскольку информационные потоки, циркулирующие в системе, являются приоритетными. На их основе будет сформирована функциональная модель процесса управления системой «взаимодействие – сотрудничество – партнерство» и системообразующего вуза как базисного элемента.
В структурном анализе и проектировании используются различные модели, описывающие :
- Функциональную структуру системы;
- Последовательность выполняемых действий;
- Передачу информации между функциональными процессами;
- Отношения между данными.
Наиболее распространенными моделями первых трех групп являются:
- функциональная модель SADT (Structured Analysis and Design Technique).
- модель IDEF3.
- DFD (Data Flow Diagrams) – диаграммы потоков данных.
Метод SADT представляет собой совокупность правил и процедур, предназначенных для построения функциональной модели объекта какой-либо предметной области. Функциональная модель SADT отображает функциональную структуру объекта, т.е. производимые им действия и связи между этими действиями. Метод SADT разработан Дугласом Россом (SoftTech, Inc.) в 1969 г. для моделирования искусственных систем средней сложности.
Разработка организационной модели предполагает определение субъекта и объекта процесса управления партнерскими отношениями в научно-образовательной инфраструктуре в соответствии с целеполаганием системы профессионального образования как социально-экономической системы. Субъекно-объектная структура механизма координации и организации системы партнерства представлена в табл. 4.1.
В структуре выделены субъекты, объектами управления для которых являются: государство – общество и экономика, в соответствии с чем выделены предметы управления, в спектре целеполагания – общественные и экономические; система профессионального образования, включающая профессиональное сообщество, преподавателей и администрацию учреждения образования; бизнес-сообщество – предприятия (организации) – работодатели и ассоциации и союзы промышленников и предпринимателей, а также домашние хозяйства, включающие

группу абитуриентов, студентов и их родителей и группу выпускников – квалифицированных трудовых ресурсов. Для преподавателей, выпускников и домашних хозяйств в лице студентов и их родителей объектом управления является специальность, профессия, профессиональные компетенции, приобретаемые в процессе обучения, осуществления трудовой деятельности и повышения квалификации.
Первым этапом функционального моделирования является целеполагание на основе построения дерева целей. В случае построения новой системы управления логичным будет выделение двух элементов:
- моделирования процесса управления формированием научно-образовательной инфраструктуры – рис. 4.1;
- моделирование процесса управления функционированием научно-образовательной инфраструктуры – рис. 4.2.
Цели формирования научно-образовательной инфраструктуры следующие:
- Создание партнерских сетей как основы научно-образовательной инфраструктуры – на основе выделения социально-экономических групп – система профессионального образования, бизнес-сообщество, государственные органы управления и домашние хозяйства – в каждой группе выявить конкретных субъектов – потенциальных участников партнерских сетей, провести мероприятия, направленные на привлечение названных субъектов к сотрудничеству и партнерству, выявить точки сопряжения интересов и провести процедуру их согласования в целях подготовки рекомендация для формализации отношений взаимодействия и заключения договоров о сотрудничестве и партнерстве, осуществить мероприятия по заключению договоров;
- Встраивание сформированных партнерских сетей в социально-экономическую систему уровня управления – макрорегиона, региона, муниципального образования – провести оценку адекватности созданной системы партнерства социально-экономическим тенденциям развития территории, исследовать отраслевую структуру, определить тенденции развития отраслей скорректировать цели и задачи функционирования научно-образовательной инфраструктуры в соответствии с результатами оценки.
Рис. 4.1. Дерево целей создания и развития научно-образовательной инфраструктуры региона
- Создание системы малых и средних предприятий в рамках интегрирования процессов трудоустройства выпускников при выполнении профессиональным образованием согласованных функций производителя квалифицированных трудовых ресурсов и работодателя и процессов развития науки и повышения уровня инновационности экономики территории – вуз как экономическая корпорация на базе созданных технопарков и бизнес-инкубаторов реализует инвестиционные проекты на основе коммерциализации результатов научных исследований в направлении создания системы сопутствующих инновационных и венчурных предприятий малого и среднего бизнеса.

Рис. 4.2. Дерево целей функционирования научно-образовательной инфраструктуры региона
Целеполагание процесса функционирования научно-образовательной инфраструктуры включает в себя следующие направления:
- Модернизация системы профессионального образования в целях повышения ее эффективности и адекватности современным условиям.
- Создание эффективной системы развития науки высшей школы с привлечением потенциала различных уровней профессионального образования.
- Формирование информационно-аналитической системы поддержки принятия управленческих решений субъектами социально-экономических групп в научно-образовательной инфраструктуре.
- Формирование системы диверсификации источников финансирования для профессионального образования.
Вторым этапом моделирования системы является факторное моделирование, основанное на стратегическом планировании и прогнозировании дальнейшего развития организации при воздействии внешних и внутренних факторов, определяющих ее развитие.
Существует достаточно большое количество методов стратегического анализа и планирования для определения стратегии предприятия и последующего вывода критических факторов успеха, например:
Модель ADL/LC основана на концепции жизненного цикла отрасли. Разработчики модели полагают, что каждая отрасль, как правило, в своем развитии проходит четыре стадии: зарождение, рост (развитие), зрелость и старение. Кроме того, каждая отрасль включает несколько видов бизнеса, каждый из которых занимает определенное конкурентное положение. В модели выделены пять конкурентных позиций: ведущая, сильная, заметная, прочная и слабая.
Модель HOFER/SCANDEL основана на четком разграничении уровней стратегического планирования. В модели выделены три уровня: корпоративный, бизнес-уровень, функциональный.
Метод SPACE предполагает оценку положения предприятия в соответствии с 4-я группами факторов: финансового положения предприятия, конкурентных преимуществ, стабильности среды, привлекательности отрасли.
SWOT – анализ предполагает оценку сильных и слабых сторон организации – внутренние факторы, влияющие на эффективность деятельности, ее благоприятные возможности и угрозы – внешние условия, способствующие или препятствующие осуществлению целей. Особое значение при проведении анализа имеет идентификация отличительных преимуществ, поскольку именно уникальные возможности могут стать краеугольным камнем стратегии.
Поскольку научно-образовательная инфраструктура основана на системе партнерских сетей и представляет собой целостную диссипативную социально-экономическую систему, включающую ряд подсистем взаимодействующих между собой, справедливо предположение, что стратегический анализ позволит выявить сильные и слабые стороны функционирования и определить возможности достижения целей данной структуры. В приложении к данной предметной области для проведения стратегического анализа научно-образовательной инфраструктуры наиболее применим SWOT – анализ, представленный в табл. 4.2.
Таблица 4.2
Стратегический анализ научно-образовательной инфраструктуры
Потенциальные внутренние сильные стороны (Strengts) |
Потенциальные внутренние слабости (Weaknesses) |
|
|
Потенциальные внешние благоприятные возможности (Opportunities) |
Потенциальные внешние угрозы (Threats) |
|
|
Таким образом, стратегический анализ сильных и слабых сторон позволил сделать вывод о преобладании потенциальных сильных внутренних факторов и потенциальных благоприятных возможностей и определить в качестве миссии формирования и функционирования научно-образовательной инфраструктуры: «создание эффективной инфраструктуры профессионального образования и науки на базе системообразующего вуза, реализующей уникальные возможности системы профессиональной подготовки трудовых ресурсов для социально-экономического и инновационного развития территории».
Следующий этап – операционное моделирование предполагает использование сетей Петри, направленных на построение совокупности скоординированных между собой моделей процессов или использование сценария логического управления, который применяется в случае моделирования распределенных организационных систем, представляющим собой совокупность автономно функционирующих взаимодействующих структурных компонентов.
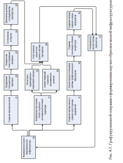
Для моделирования процесса управления формированием и реализацией научно-образовательной инфраструктуры в соответствии с основными принципами применения подходит метод разработки сценария логического управления. Исходными данными для разработки целевого сценария процесса служит набор приоритетных целей, представленных стратегией и деревьями целей научно-образовательной инфраструктуры. Построение графа операции «формирование научно-образовательной инфраструктуры» представляет собой определение последовательности действий в соответствии с установленными целями – рис. 4.3. Операцию можно определить как последовательно-параллельную, так как три направления действий могут выполняться параллельно, пересекаясь на действии А6, предполагающем сопоставление результатов параллельных действий и переход к завершающему А7.
Кроме того, граф замыкается в кольцо, реализуя принцип

обратной связи, поскольку последовательность действий в зависимости от результата может повторяться. При этом повтор зависит не от положительного или отрицательного результата, а от изменения внешних или внутренних условий – появление новых потенциальных партнеров, получение новых результатов НИР, изменений социально-экономических условий развития территории.
Представленный граф характеризует общую операцию, действия в которой могут быть детализированы и представлены в виде самостоятельных операций, включающих последовательность процедур следующего уровня.
В рамках осуществления деятельности созданной научно-образовательной инфраструктуры граф высшего уровня управления в соответствии со стратегическими целями представляет собой последовательность операций в соответствии с деревом целей функционирования – рис. 4.4. Укрупненная операция «управление интеграционными процессами в системе профессионального образования представляет собой комплекс параллельно-последовательных действий в соответствии с направлениями:
- в образовательной деятельности – система мониторингов рынка труда, рынка образовательных услуг, востребованности выпускников, оценки социально-экономического развития и территориально-отраслевой структуры – эти виды деятельности осуществляются параллельно. Результаты выполнения перечисленных операций на выходе представляют собой информационно-аналитическое обоснование принятия управленческих решений, направленных на прогнозирование развития экономики и как следствие определение потребностей в специалистах системы профессионального образования. Мониторинг рынка труда и бизнес-сообщества позволяет получить информацию для формирования профессиограмм и Атласов профессий. Следующим этапом действий являются операции по формированию

усовершенствованной системы управления развитием профессионального образования в соответствии с современными социально-экономическими условиями развития территории. Для тиражирования полученных аналитических данных и опыта управления в научно-образовательной инфраструктуре актуально создание системы повышения квалификации для работников системы управления профессиональным образованием;
- в научной деятельности выделены две операции второго уровня – создание эффективной системы «грантовой» деятельности и осуществление междисциплинарных и кросдисциплинарных научно-исследовательских проектов. Под «грантовой» деятельностью понимается ведение научно-исследовательских проектов от этапа поиска конкурсов до окончания работ по проекту – «поиск программ и конкурсов – подготовка заявки – подача заявки – проектное управление (сопровождение научно-исследовательских работ) – подготовка отчета – внедрение результатов». Во второй операции акцент сделан на междисциплинарность и кросдисциплинарность научно-исследовательских проектов, поскольку партнерские сети, лежащие в основе научно-образовательной инфраструктуры, позволяют интегрировать специалистов различных областей знаний для выполнения исследований имеющих разностороннее значение или многопрофильный характер;
- операция создания дифференцированной системы источников финансирования включает в себя три параллельные операции, две из которых связаны с образовательным и научным направлениями соответственно – на рисунке эти взаимосвязи выделены пунктирной линией;
- операция формирования интерактивной информационно-аналитической системы поддержки принятия управленческих решений в научно-образовательной инфраструктуре направлена на эффективное использование современных информационно-коммуникационных технологий для реализации принципов открытости, оперативности (гл. 2). Данная операция взаимосвязана со всеми осуществляемыми в научно-образовательной инфраструктуре действиями, основана на формировании интегрированных баз данных, формируемым и наполняемым в интерактивном режиме с различными уровнями доступа и спецификациями информации.
В отдельный блок в операции выделено действие, направленное на создание критериев эффективности функционирования научно-образовательной инфраструктуры. Система критериев необходима для осуществления обратной связи, включает в себя количественно и качественно определенные показатели и характеристики, сгруппированные в соответствии с социально-экономическими группами – элементами научно-образовательной инфраструктуры, поставленными целями и операциями, их реализующими, система критериев сформирована в табл. 4.3.
Таблица 4.3
Система критериев эффективности функционирования научно-образовательной инфраструктуры
Социально-экономическая группа |
Критерий |
Показатели |
Государство |
Повышение уровня жизни населения |
Уровень ВРП на душу населения; |
Социальная адаптивность населения |
Количество зарегистрированных безработных |
|
Снижение уровня преступности |
Количество преступлений в динамике |
Продолжение табл. 4.3.
Социально-экономическая группа |
Критерий |
Показатели |
|
|
Снижение уровня социальной напряженности |
Количество забастовок в динамике |
|
Повышение степени адаптивности к новым знаниям, технологиям, их распространение в обществе |
Показатели фрикционной безработицы |
|
|
Сбалансированный выпуск специалистов в соответствии со структурой рынка труда |
Количество зарегистрированных выпускников системы профессионального образования по уровням |
|
|
Повышение производительности труда |
Отраслевая производительность труда в динамике |
|
|
Государство |
Уменьшение нагрузки на фонды социального образования и иные формы государственной поддержки |
Объем выплат пособий по безработице |
|
Повышение уровня отдачи на инвестиции в профессиональное образование |
Прирост ВВП по отношению к приросту инвестиций в систему образования |
||
Преподаватели |
Повышение личного социального статуса |
Повышение престижности профессии |
|
Возможность реализации научных направлений деятельности |
Количество защищенных диссертаций |
|
|
Повышение уровня заработной платы и других компенсационных выплат |
Средняя заработная плата ППС в динамике |
|
|
Повышение объемов грантов на осуществление НИР и НИОКР |
Объемы НИР и НИОКР по полученным грантам |
|
|
Профессиональная и личная мобильность |
Количество зарубежных командировок, стажировок |
|
|
Администрация |
Рост показателей трудоустройства выпускников |
Уровень трудоустройства выпускников |
|
Рост рейтинга |
Рейтинг учреждения |
|
|
Повышение уровня востребованности образовательного учреждения |
Конкурс |
|
|
Продолжение табл. 4.3.
Социально-экономическая группа |
Критерий |
Показатели |
|
Повышение востребованности научно-исследовательских разработок |
Количество договоров о коммерциализации результатов НИР и НИОКР |
Формирование системы практик и трудоустройства |
Количество договоров с предприятиями – работодателями о проведении практик |
|
Администрация |
Повышение объемов финансирования из различных источников |
Объемы НИР и НИОКР по полученным грантам, заключенным договорам |
Качественное улучшение материально- технической базы |
Показатели имущественные: количество лабораторий, обеспеченность аудиторным фондом, оборудованием, общежитиями и т.п. |
|
Использование современной техники и технологий в процессе обучения |
Показатели образовательной деятельности: количество аудиторий с конференц-связью, использование ИТ в образовательном процессе |
|
Система профессионального образования |
Реализация принципов опережающего и непрерывного образования |
Прогнозы социально-экономического развития и потребностей в специалистах в отраслевом разрезе и по уровням профессионального образования |
Повышение открытости и гибкости процесса обучения |
Показатели использования дистанционных форм обучения |
Продолжение табл. 4.3.
Социально-экономическая группа |
Критерий |
Показатели |
|
Осуществление междисциплинарных и межвузовских проектов |
Количество НИР междисциплинарного, кросдисциплинарного, межвузовского характера; |
Формирование банков данных с целью поддержки процесса принятия управленческих решений на базе внедрения ИКТ в процесс управления образовательными учреждениями |
Наличие, наполненность и своевременность обновления баз данных |
|
|
Рост уровня экономической независимости |
Доля внебюджетных средств в общих объемах финансирования деятельности |
Развитие системы профессионального образования |
Статистические показатели развития системы профессионального образования в динамике |
|
Бизнес-сообщество |
Заполняемость вакансий |
Сокращение времени на заполнение вакансий |
Формирование у выпускников системы профессионального образования требуемых компетенций |
Уровень соответствия полученных в процессе обучения компетенций требованиям работодателей, заявленных в вакансиях |
|
Бизнес-сообщество |
Подбор персонала, не требующего дополнительного обучения, обладающего опытом работы на предприятии (в организации); снижение расходов на дополнительное образование, подготовку и переподготовку персонала |
Рост практической составляющей в учебном процессе |
Окончание табл. 4.3.
Социально-экономическая группа |
Критерий |
Показатели |
|
Повышение качества результатов деятельности на основе использования высококвалифицированного персонала |
Рост показателей прибыли, рентабельности, производительности труда |
Повышение отдачи на инвестиции в образование и повышение квалификации персонала |
Рост прибыли по отношению к инвестициям на обучение и повышение квалификации персонала |
|
Рост прибыли за счет роста производительности |
Факторный анализ прибыли – для производительности труда |
|
Домашние хозяйства |
Информационное обеспечение процесса объективного выбора образовательного учреждения, специальности |
Повышение уровня информированности о системе профессионального образования |
|
Получение востребованной специальности; |
Показатели трудоустройства по специальности: во время обучения, по результатам прохождения практик, в течение месяца, трех месяцев, полугода, года и более после окончания образовательного учреждения |
Повышение отдачи на инвестиции в образование |
Заработная плата по отношению к инвестициям в образование |
|
Рост уровня доходов; |
Рост заработной платы в зависимости от уровня образования |
|
Поддержание взаимосвязи с выпускающим образовательным учреждением |
Количество членов Ассоциаций выпускников; |
Представленная система критериев и показателей позволит оценить результативность функционирования научно-образовательной инфраструктуры и послужить информационной базой для осуществления регулирующих управленческих воздействий, изменения целеполагания, формирования соответствующих комплексов мероприятий. Показатели, представленные в таблице, рассчитываются на основе различных видов и источников информации: статистических данных, данных Центров занятости, данных образовательных учреждений, информации от предприятий-работодателей.
Таким образом, в разделе представлены первые три этапа моделирования научно-образовательной инфраструктуры как социально-экономической системы: определены субъекты и объекты управления, определена стратегия и построены деревья целей, послужившие основой для формирования укрупненных графов основных операций и действий по решению поставленных задач; определена система критериев оценки результативности функционирования научно-образовательной инфраструктуры – подготовлена база для четвертого этапа – потокового моделирования.
Юдицкий С.А., Владиславлев П.Н. Основы предпроектного анализа организационных систем. – М.: Финансы и статистика, 2005. – С. 8-11.
Калянов Г.Н. Моделирование, анализ, реорганизация и автоматизация бизнес-процессов. – М.: Финансы и статистика, – 2007. – С. 29.
Вендров А.М. Современные технологии создания программного обеспечения // Jet Info Online, - 2004 . – № 4,
Ефремов В.С. Классические модели стратегического анализа и планирования: модель ADL/LC. - Менеджмент в России и за рубежом, – 1998. – № 1. – С. 117.
Ефремов В.С. Классические модели стратегического анализа и планирования: модель HOFER/SHENDEL. - Менеджмент в России и за рубежом, – 1998. – № 2. – С. 121.
| Предыдущая |

