А.Н. Асаул, В.П. Грахов, В.А. Кощеев, И.Е. Чибисов
Организация и проведение подрядных торгов в регионе
Под ред. д.э.н., профессора А.Н. Асаула. СПб.: Гуманистика, 2004.
| Предыдущая |
Глава 1. Анализ зарубежного и отечественного опыта заказов на государственные нужды
1.1. Теоретические основы государственного заказа
За последнее столетие функции государства значительно расширились, особенно в промышленно развитых странах. Если говорить об экономической и социальной роли государства, то для ее определения наиболее существенными являются масштабы государственной собственности и доля государственных расходов в валовом внутреннем продукте страны. Государственные расходы составляют сейчас почти половину ВВП в промышленно развитых странах и примерно одну четверть в развивающихся странах [104].
По прогнозам содержащимся в исследовании «Будущее государства», опубликованном в лондонском журнале «Экономист», дальнейший рост государственных расходов не будет столь значительным, а средний показатель будет колебаться вокруг отметки 50% ВВП страны [115].
Но именно возросшая роль государства и степень его вмешательства в экономику страны заставляют задуматься о качественном аспекте влияния государства на экономику, то есть сегодня «внимание переместилось с размера государства как такового и объема его вмешательства на его эффективность и степень удовлетворения нужд населения» [104].
Важнейшим элементом системы государственного регулирования является оптимизация расходов государственного бюджета. За счет бюджета осуществляются закупки товаров, работ и услуг для государственных нужд.
Мощным рычагом влияния на экономику государства является система государственных заказов, закупок продукции, работ и услуг для государственных нужд. Государственные закупки подразумевают выполнение государством разнообразных функций, ориентированных на повышение централизованной управляемости, предотвращение неконтролируемого нарастания затрат, сокращение расходов государственного бюджета, управление материальными потоками при условии соответствия их рыночным отношениям.
Поскольку государственные закупки занимают значительное место в затратной части бюджета большинства развитых стран, то они являются действенным инструментом управления экономикой. Посредством государственных контрактов многие государства решают свои социально-экономические проблемы, а также обеспечивают проведение научных исследований, создание и внедрение новых технологий и разработок. Поэтому всегда актуальны проблемы организации государственных закупок.
Современное государство является самым крупным потребителем, и на его нужды ежегодно тратятся значительные суммы средств налогоплательщиков.
Мировая практика выработала систему организации государственных закупок продукции, работ и услуг, обеспечивающую сокращение средств бюджета за счет построения этой системы на основе принципов гласности, открытости, состязательности, экономичности и подотчетности. Такая система носит название – прокъюремента, который можно определить как совокупность практических методов и приемов, позволяющих максимально удовлетворить потребности покупателя при проведении закупочной кампании посредством конкурсных торгов [7].
В условиях конкуренции покупатель должен найти поставщика, который может предложить ему минимальную цену на предлагаемые товары, работы и услуги, а также выполнить и другие существенные для него условия(дополнительные требования к качеству продукции, срокам поставки, формам и срокам платежей и т.д.). На поиск такого контрагента по торговой сделке и направлены все процедуры, проводимые в рамках прокъюремента. Таким образом, прокъюремент можно определить как совокупность практических методов и приемов, позволяющих максимально обеспечить интересы покупателя при проведении закупочной компании.
Конкурсный (тендерный) отбор представляет собой наиболее перспективную форму закупки, так как этот механизм в наибольшей мере соответствует экономической системе свободного рынка и обеспечивает рационализацию финансовых потоков.
Государственная система закупок должна иметь собственную инфраструктуру: управляющий центр, тендерные комитеты, базы данных, арбитраж и т.д.
«Прокъюремент – система организации закупок на средства федеральных, муниципальных бюджетов, кредиты мирового банка, применяемая на Западе и основанная на принципах гласности, справедливости, экономичности, эффективности и подотчетности» [77].
Для понимания сущности прокьюремекта важно выделить ключевые моменты в его определении. Во-первых, это - закупки; во-вторых. - конкурсные торги; в-третьих, - интересы покупателя; и наконец, -совокупность практических методов и приемов
Прокъюремент как система организации закупок требует тщательного изучения, поскольку является относительно новым явлением для российской экономики. По меткому замечанию В.М. Дидковского: «...Если рыночной экономике не сделана прививка в виде прокъюремента – рынка нет, существует коррумпированная экономика». Но применение принципов и процедур системы прокъюремента не может быть в точности перенесено на отечественную почву. Оно требует творческого осмысления с учетом нашей специфики.
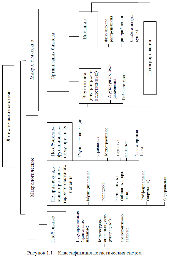
Рассмотрение государственной системы закупок как системы организации логистики государственных закупок целесообразно начать с общего представления о логистике как науке (рисунок 1.1).
Современная логистика это динамическая, постоянно развивающаяся наука, в поле интересов которой попадают все большие сферы хозяйственной деятельности. Это неизбежно сказывается и на развитии понятийного аппарата. Существует несколько подходов к пониманию сущности логистики в современной экономике, которые достаточно подробно освещены в многочисленных источниках, опубликованных за последнее десятилетие [35].


Рисунок 1.2 – Укрупнение схемы микрологической системы фирмы
Первый и наиболее распространенный подход связывает понимание логистики со сферой товародвижения как многостадийным хозяйственным процессом, где основным объектом управления является материальный поток, а остальные виды потоков лишь обслуживают его (рисунок 1.2). Широкое распространение такого подхода объясняется тем, что развитие логистики в гражданской области было предопределено условиями хозяйствования фирм на рынке. Таким образом, логистика выступала как практический инструмент ведения бизнеса.
Вместе с тем, все большую популярность приобретает подход, согласно которому логистика воспринимается как система управления и как научная теория, методология, область и раздел экономической науки. Оценивая реальные и потенциальные возможности использования логистики как универсального инструментария достижения целей и задач предпринимательских структур в различных сферах экономики, можно рассматривать такой подход как наиболее перспективный. Исходя из этой точки зрения, «логистика государственных закупок» имеет право на существование в той же мере, в какой, например, биржевая и банковская логистика.
Нельзя не отметить и перспективы логистики, связанные с переходом развитых капиталистических стран к постиндустриальному информационному обществу, когда основным и решающим компонентом экономической жизни становится информация в широком понимании, а информационные потоки становятся основным объектом управления (рисунок 1.3.) [65].
В странах с развитой рыночной инфраструктурой система государственных конкурсов и, в частности, конкурсных госзакупок (тендеров) давно уже стала одним из естественных механизмов поддержания конкуренции и либерального хозяйственного уклада. Эта система требует достаточно сложной и тщательной организации, как в плане информационного обеспечения, так и подчас, и в материальном аспекте (склады, транспорт и т.д.). Доминирующим выступает именно информационное обеспечение процесса на всех его стадиях.
Упомянутая организация осуществляется логистикой закупок (тендеров), которая является неотъемлемой подсистемой макрологистики государства или мезологистики корпораций, если последние представлены, в основном, государственной формой собственности.
Учитывая транснациональную структуризацию современной экономики, тендеры часто организуют и транснациональные корпорации (ТНК) с акционерной формой собственности. Такие тендеры практически не отличаются от государственных.
Использование логистической концепции в системе государственных заказов позволяет существенно повысить эффективность конкурсных закупок для государственных нужд на основе принципов «системности, целостности, оптимизации суммарных издержек» [130], т.е. за счет рассмотрения процессов в комплексе, с системных позиций.

Логистика закупок преследует стратегическую цель повышения эффективности процесса закупок, т.е. максимизацию результата этого процесса с минимальными затратами, решая тем самым задачу функционального поддержания логистических операций (рисунок 1.4).

Учитывая транснациональную структуризацию современной экономики, тендеры часто организуют и транснациональные корпорации (ТНК) с акционерной формой собственности. Такие тендеры практически неотличаются от государственных.
Использование логистической концепции в системе прокъюремента позволяет существенно повысить эффективность конкурсных закупок для государственных нужд на основе принципов «системности, целостности, оптимизации суммарных издержек» [151], т.е. за счет рассмотрения процессов в комплексе, с системных позиций.
Названная стратегическая цель подкрепляется системой целей, которые можно распределить по уровням, на первом из них система конкурсных государственных закупок обеспечивает:
- экономию;
- эффективность закупок;
- пресечение злоупотреблений.
- на наиболее низком уровне, согласно иерархии целей, система государственных конкурсных закупок способствует:
- максимальному развитию конкуренции;
- обеспечению справедливого отношения к поставщикам;
- повышению уровня открытости и объективности процедур закупки;
- установлению ответственности госзаказчика на основе отчетности [1].
На практике в соответствии с Федеральным законом №60-ФЗ от 13.12.94 года определены четыре направления государственных нужд:
- создание и поддержание государственных материальных резервов Российской Федерации;
- поддержание необходимого уровня обороноспособности и безопасности Российской Федерации;
- обеспечение экспортных поставок продукции для выполнения международных экономических, в том числе валютно-кредитных, обязательств Российской Федерации;
- реализация федеральных целевых программ.
Федеральный закон «О торгах на закупку товаров, работ, услуг для государственных нужд» содержит уточнение понятия государственных нужд, к которым относят « потребности Российской Федерации, субъектов Российской Федерации в товарах, работах, услугах, удовлетворяемых за счет средств федерального бюджета, бюджетов субъектов Российской Федерации, государственных внебюджетных фондов и внебюджетных фондов Российской Федерации.
Структура и объем закупок продукции для государственных нужд определяется государственными заказчиками, исходя из объемов финансирования из бюджетов и внебюджетных фондов за вычетом расходов на заработную плату и других расходов, не связанных с расходами на закупку продукции. Статьями 63, 64, 65 проекта Бюджетного кодекса, предусмотрен порядок финансирования бюджетами всех уровней государственных (муниципальных) контрактов на закупку товаров, работ, услуг.
В Российской Федерации обязательность проведения конкурсных закупок для государственных нужд введена Указом Президента РФ №305 от 08.04.97 «О первоочередных мерах по предотвращению коррупции и сокращению бюджетных расходов при организации закупки продукции для государственных нужд».
В настоящее время система государственных закупок в России существляяется на четырех иерархических уровнях:
1) федеральном.
2) субфедеральном (окружном).
3) региональном.
4) местном (муниципальном).
Анализируя имеющейся опыт конкурсного размещения при закупках товаров (работ, услуг) для государственных нужд министерствами, ведомствами, региональными и местными органами власти, были выявлены следующие недостатки:
1) показатели бюджетов различных уровней имеют существенные отклонения значений фактически профинансированных расходов на проведение государственных закупок от принятых в бюджетах. Размеры этих отклонений могут служить косвенным индикатором силы негативных явлений, существующих в системе формирования и исполнения государственных заказов.
2) действующая система закупок продукции для государственных нужд имеет децентрализованный характер, что связано с большим количеством бюджетополучателей, имеющих функции государственных заказчиков. На региональном и местном уровнях организация государственных закупок имеет еще более децентрализованный характер.
Так, например, в Санкт-Петербурге имеется 62 главных распорядителя средств регионального бюджета, 816 государственных заказчиков, заключающих государственные контракты и проводящих работу по конкурсному отбору поставщиков, около 2000 государственных заказчиков, которым делегирована часть функций государственных заказчиков на проведение конкурсных процедур. Одновременно 38, находящихся в Санкт-Петербурге подразделений органов власти, самостоятельно осуществляют закупку товаров (работ, услуг) на средства федерального бюджета. Государственные поставки на уровнях местных и региональных бюджетов характеризуются большим количеством объектов поставок при чрезвычайно широкой номенклатуре, которые требуются в малых количествах и объемах, иногда с дневной периодичностью. Все это приводит к низкой степени управляемости со стороны органов власти.
3) товары, имеющие однотипный характер, закупаемые различными бюджетополучателями (например, продовольствие и вещевое снабжение воинских подразделений, материально-технические ресурсы для функционирования органов власти и др.), из-за снижения объемов закупаемой продукции (дробление закупок) приводят к:
- существенному уменьшению эффективности закупок;
- снижению конкуренции среди поставщиков (среднее количество поставщиков, принимавших участие в конкурсах в 1999 г., составило 3 участника);
- неоправданно высоким затратам по осуществлению государственной закупочной деятельности.
4) значительный объем закупок для государственных нужд проводится без конкурсов. Размещение заказов «у единственного источника» и методом ценовых котировок применяется крайне широко, а на региональном и местном уровнях является наиболее частой формой закупок.
5) существующая практика заключения договоров без фальсификации конечной цены поставки продукции с обязательствами заказчика оплатить исполнителю выполненные работы «по уровню фактических затрат с учетом принятого процента рентабельности» приводит к повсеместному списанию на государственные заказы затрат, не имеющих к ним никакого отношения.
6) заключение договоров поставки для государственных нужд без обеспечения бюджетным финансированием с оговоркой «оплатить выполненные работы (поставленную продукцию, оказанные услуги) в случае появления дополнительного финансирования» приводит к возможностям для коррумпированных проявлений отдельных чиновников.
7) при проведении конкурсов имеют место нарушения правил и процедур, предусмотренных нормативными актами (несоблюдение срока проведения отдельных процедур конкурса, некачественная подготовка конкурсной документации, изменение условий конкурса в ходе его проведения, нарушений правил определения победителя и т.д.), что приводит к покупке продукции по более высоким ценам, по сравнению со средними сложившимися ценами, при высоких затратах на проведение конкурса. Имеют место нарекания к качеству продукции, поставляемой организацией, выигравшей торги.
8) существенным фактором удорожания продукции, поставляемой для государственных нужд, является практика осуществления поставок в форме товарного кредитования заказчика с неопределенными сроками финансовых расчетов, что приводит к дополнительным издержкам, существенно превышающим стоимость финансовых заимствований в коммерческой практике.
Устранение недостатков в системе обеспечения государственных нужд должно быть направлено на:
- сокращение количества основных государственных заказчиков, осуществляющих закупки для государственных нужд;
- дозированное, легитимное присутствие в процессе закупок государственных структур, включающихся в конкуренцию за поставки для государственных нужд;
- изменение системы организации финансовых потоков, с привлечением к финансированию поставок продукции для государственных нужд кредитных учреждений;
- введение контроля со стороны общественности за расходами при закупках путем введения постоянно действующей системы выборочных аудиторских проверок и публикаций их результатов;
- оптимизацию распределения полномочий по закупкам между различными иерархическими уровнями государственной системы управления.
| Предыдущая |

